Overview

Games N Things is an app that primarily sells tabletop games for those looking to enjoy good old fashion fun with others. We have games for all ages, but primarily cater to adults between the ages of 25 and 55. We offer reviews on games that interest you and like minded individuals. Games N Things makes sure you find the game that brings the life to the party!

Role

UI/UX Designer

Tools

Adobe XD / Photoshop

Games N Things screen Games N Things screen

Challenge

Games are loved by all but board games have taken a back seat to digital games. There aren't many apps dedicated to prioritizing board games. Most places that do sell board games have a limited selection which leaves hardcore boardgame enthusiasts at a loss.

Competition

Amazon

  • Amazon is one of the biggest retailers in the world and offers a lot of variety. This means that it doesn't just cater to games and leaves a lot of board game enthusiasts to look elsewhere.
image of Amazon screen

Gamestop

  • Offers a variety of videogames, but doesn't have a large boardgames selection for people seeking to have tabletop experiences.
image of Gamestop screen

Gameflip

  • Offers board games but doesn't offer many older games for people looking for niche games. It mostly offers board games that are popular at the time.
image of Gameflip screen

User Needs

People that are looking to purchase boardgames at Games N Things online expect the following options to be available to them.

  • Able to browse games and make a purchase
  • Track their shipment after making a purchase
  • Read boardgames reviews from others on the particular game of interest
image of person making purchase with card on computer

Solution

Games N Things seeks to help people looking to purchase niche boardgames by providing a space for them to browse games, check reviews and track their delivery status.

image of family playing a boardgame

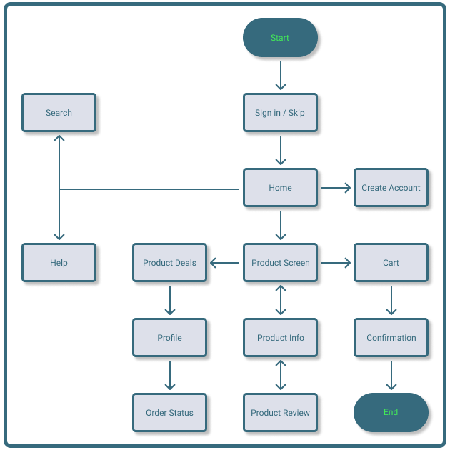
User Stories

Testers were asked to complete three separate tasks. This diagram reflects the options those users had to complete the objections given.

  • Create a profile
  • Browse games
  • Purchase a boardgame
  • Check on purchased games delivery status
  • Check the review for a boardgame
image of diagram

Low Fidelity

Sketches were created to help visualize the User Flow Diagram and draft different UI patterns.

concept drawing of Games N Things screen concept drawing of Games N Things screen concept drawing of Games N Things screen concept drawing of Games N Things screen concept drawing of Games N Things screen concept drawing of Games N Things screen concept drawing of Games N Things screen concept drawing of Games N Things screen concept drawing of Games N Things screen concept drawing of Games N Things screen

Style Guide

Games N Things focuses on simplicity and fun so that users can get in the gaming spirit! The icons and font choices made are playful and easy to read.

Typography

Tw Cen MT

Aa Bb Cc Dd Ee Ff Gg Hh Ii Jj Kk Ll Mm Nn Oo Pp Qq Rr Ss Tt Uu Vv Ww Xx Yy Zz

Bold / Bold Italic / Regular

Colors

#366A7D

#F27171

#42E858

#DDE0EA

#FFFFFF

Icons

image of Games N Things logo icon image of home icon image of shopping cart icon image of info icon image of profile icon image of deals icon image of show password icon image of back arrow icon image of dice icon image of search icon

Medium Fidelity

Ideas were improved upon while others were changed after realizing they wouldn't work. More wireframes were added to fully flesh out Games N Things.

  • Able to browse board games
image of mid fidelity games n things screen
  • View the description of the game
image of mid fidelity games n things screen
  • Check the reviews for the game
image of mid fidelity games n things screen
  • Make a purchase
image of mid fidelity games n things screen
image of black and white Games N Things screen on iphone image of black and white Games N Things screen on iphone image of black and white Games N Things screen on iphone image of black and white Games N Things screen on iphone image of black and white Games N Things screen on iphone image of black and white Games N Things screen on iphone image of black and white Games N Things screen on iphone image of black and white Games N Things screen on iphone image of black and white Games N Things screen on iphone image of black and white Games N Things screen on iphone image of black and white Games N Things screen on iphone image of black and white Games N Things screen on iphone image of black and white Games N Things screen on iphone image of black and white Games N Things screen on iphone

User Feedback

Several people tested the app and shared some of their opinions to help take Travel XP reach to the next level and give the user a better overall experience.

    User 1:

  • I think the Visa needs to have a logo added next to it.
image of Games N Things screen that needed correction
image of Games N Things screen that has correction

    User 2:

  • I think the "add to cart" option and heart should be separated to make a distinct difference between the two.
image of Games N Things screen that needed correction
image of Games N Things screen that has correction

    User 3:

  • The “Thankyou for Your Purchase” screen should say continue shopping instead of confirm so the user's encouraged to browse more options.
image of Games N Things screen that needed correction
image of Games N Things screen that has correction

High Fidelity Wireframes

  • Can select their profile to change any information
image of IOS Games N Things screen
  • Able to track their purchased package
image of IOS Games N Things screen
  • Can visit the home page to select the help option
image of IOS Games N Things screen
  • Can cancel their order
image of IOS Games N Things screen

Final Study

image of IOS Games N Things screen final image of IOS Games N Things screen final image of IOS Games N Things screen final image of IOS Games N Things screen final image of IOS Games N Things screen final image of IOS Games N Things screen final image of IOS Games N Things screen final image of IOS Games N Things screen final image of IOS Games N Things screen final image of IOS Games N Things screen final image of IOS Games N Things screen final image of IOS Games N Things screen final image of IOS Games N Things screen final image of IOS Games N Things screen final

Takeaways

Games N Things could further help gamers come together by having a community section to showcase board game events in the users area. It could also have a trading option to trade tabletop games for those wanting to share their experience with others.

image of man holding phone looking at Games N Things screen